UC-win/WCOMDのソルバーとEngineer's Studio®のプレ・ポスト処理を融合
初版リリース:2016.04.11
東京大学コンクリート研究室で開発された鉄筋コンクリート構造物の2次元非線形動的解析/静的解析の解析プログラム"WCOMD"をフォーラムエイトが製品化しました。WCOMDは、海外でも非常に高い評価を得ているコンクリートに関する数多くの実験と理論的検証結果に基づいた高精度の構成則を用いており、ひび割れ発生後の様々な非線形挙動を精度良く再現することができます。
WCOMD Studioは、UC-win/WCOMDの後継製品です。計算部はUC-win/WCOMDと同じですが、プリ・ポスト処理を刷新しました。
プリ処理では複雑な外形の内部を自動的にメッシュ分割する機能や表形式入力画面でのデータ修正が可能です。事実上無制限なアンドゥ機能や自由にはめ込み取り外しが可能なドッカブルインターフェースなどの便利な入力機能があります。
ポスト処理では変位図、変位のコンタ図、応力のコンタ図、ひび割れ図、変位図やひび割れのアニメーション機能による可視化が可能です。結果データのテキスト形式(CSVファイル)への出力やレポート出力機能が充実しています。
構造物の安全性の評価やダメージレベルの検討ができ、より合理的で適切な設計を行うことが可能です。
プリ処理/ポスト処理
プリ処理では複雑な外形の内部を自動的にメッシュ分割する機能や表形式入力画面でのデータ修正が可能です。事実上無制限なアンドゥ機能や自由にはめ込み取り外しが可能なドッカブルインターフェースなどの便利な入力機能があります。
ポスト処理では変位図、変位のコンタ図、応力のコンタ図、ひび割れ図、変位図やひび割れのアニメーション機能による可視化が可能です。結果データのテキスト形式(CSVファイル)への出力やレポート出力機能が充実しています。
▲変位図と変位コンタ図
解析対象
RC構造物の非線形静的/動的解析が主な対象です。地盤の非線形とRC構造物の非線形を同時に考慮した動的解析も可能です。地盤の非線形には大崎モデルが採用されています。
要素の種類として下記が用意されています。
コンクリート物性、鉄筋物性、鉄筋比で定義されます。この要素は分散ひびわれモデルが適用されます。無筋コンクリートは鉄筋比が0のRC要素として取り扱います
断面が変化する部位、たとえば耐震壁とフレーム、脚柱とフーチングなどに設ける要素で、鉄筋比、鉄筋径、鉄筋定着長等で定義されます。
地盤を定義する要素で、せん断弾性波速度、せん断剛性、せん断強さ等で定義されます。
地盤と構造物の間に設ける要素で、せん断剛性、接触剛性等で定義されます。境界条件の設定は汎用的なので、弾性ゴム支承、地盤底面の粘性境界を表現する場合にも利用可能です。
線形挙動を示す要素です。ひびわれが生じないRC部分等に適用することで無駄な計算を減らすことができます。
さらに、RC断面における配筋の不均一さ(周囲は鉄筋が多く、中央部は少ない)や、構造物と地盤、地盤の左右端の境界条件等を合理的にモデル化するためにOverlapping要素もサポートしています。
▲RCジョイント、ユニバーサルジョイントの配置
解析内容(対象荷重)
以下の解析が可能です。
非線形時刻歴応答解析を行います。地震加速度として水平方向の加速度のみならず、鉛直方向の加速度を同時に作用させることができます。
自重および増分強制変位と増分荷重を与えた場合の解析を行います。増分強制変位、増分荷重の載荷パターンは
(1)Simple: 定義されたステップまで単調増加
(2)Cyclic: 定義されたステップまで単調増加し、原点まで単調減少
(3)Reversal Cyclic: Cyclic+反転Cyclic
(4)Increasing Cyclic: Cyclic+2*Cyclic+3*Cyclic+…
(5)Reversal Increasing Cyclic: Rev.Cyclic+2* Rev.Cyclic+3* Rev.Cyclic+…
およびこれらの各載荷パターンにおいて荷重が衝撃的に載荷されるケース(時間間隔は、0.01秒から1000秒までの間で設定できます)と合わせて計10パターンを用意しています。
荷重種類として「自重」、「静的荷重」、「動的荷重」があり、各単独に解析することも、すべてを組み合わせることも可能です。すべて組み合わせる場合の解析では「自重」→「静的荷重」→「動的荷重」の順序で実行されます。
解析結果
設定された破壊基準に基づいて破壊の判定を行います。破壊判定はガウス点に発生するひずみが判定されます。
全要素または全節点について各計算ステップの結果が得られます(下記種類)。
全てが画面で確認でき、全ての情報を保存することができますので、報告書の作成で自在に利用することができます。また、ひずみの大きさによって損傷の程度を評価することが可能です。Advancedモードでは判定のためのひずみを設計者が変更することができます。
さらに、各ステップ毎のひび割れの発生状況、変位の状況、応力状態などを動画で確認することができます。静的解析結果の確認においては荷重状態を、動的解析結果の確認においては入力波形を同時に表示しますので応答状況を的確に把握することができます。
▲変位状態とひび割れの様子図
メッシュ生成機能の特長
マウス操作で平板要素を作成できます。3種類のコマンドが用意されています。
モデル空間を何回か左クリックすることで多角形になります。途中で右クリックすると1回分元に戻ります。
モデル空間の2箇所を左クリックします。クリックした2箇所を対角線とする長方形が作成されます。
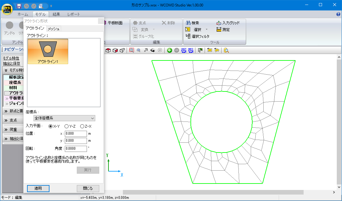
事前にアウトライン(形)と座標系(位置決め用)を準備しておき、それらを組み合わせることで生成します。アウトライン作成時の原点と座標系の原点が一致するように平板要素がモデル空間に配置されます。アウトライン名称と座標系の名称を同じにしておくと自動的に同じ名前を認識して次々と連続的に平板要素を配置することもできます。
▲任意形状メッシュ
性能照査について
高い精度と細かな条件設定で構造物の性能照査を支援します。
載荷パターン、強震波形の範囲を設定することで、ひずみや変位の残留量を解析的に算出します。
※2021年4月からの消費税総額表示義務化に伴い、価格表記を「税抜」から「税込」へ移行いたします。
本体価格
価格は税込表示です
■本体価格
| 製品名 | 価格 |
|---|---|
| WCOMD Studio | ¥1,320,000(税抜 ¥1,200,000) |
■フローティングライセンス価格
本体価格の40%を追加いただくことで、誰でも、どこでも、どのPCでも製品の利用が可能となります。
| 製品名 | 価格 |
|---|---|
| WCOMD Studio | ¥528,000(税抜 ¥480,000) |
サブスクリプションサービス 契約価格
■サポート内容
・バージョンアップ無償提供 ・電話問合せテクニカルサポート
・問合せサポート(電子メール、FAX) ・ダウンロードサービス ・保守情報配信サービス
※ライセンス管理コスト削減、製品ご利用形態ニーズ多様化への対応を充実させることを目的として、従来の保守・サポート形態からより便利な、「サブスクリプションサービス」へ順次移行いたします(2016年4月1日~)。
価格は税込表示です
| 対象製品 | 初年度 | 1年 |
|---|---|---|
| サブスクリプション(WCOMD Studio) | 無償 | ¥528,000(税抜 ¥480,000) |
| サブスクリプション(WCOMD Studio フローティング) | ¥739,200(税抜 ¥672,000) |
■レンタルライセンス:短期間での利用により、低廉な価格でのライセンス利用が可能
■レンタルフローティングライセンス:ライセンスの認証をWeb経由で受ければ、誰でも、どこでも、どのPCでも製品の利用が可能
■レンタルアクセス:既に購入済みの製品の利用ライセンス数を増やす事が可能です。事前契約により、レンタルライセンス期間(1ヵ月~3ヵ月)の単位で自動的にライセンスが付与されます。利用実績に応じて後日請求いたします。事前申込価格として、レンタルライセンス価格の15%引きとなります。ユーザ情報ページにてお申込みいただけます。
※サービス強化、利便性向上を図る目的で「レンタルライセンス/レンタルフローティングライセンス」を2007年9月3日より提供を開始しました。
※レンタルライセンス/レンタルフローティングライセンス開始後の期間変更は出来ません。期間延長の場合は再申込となります。
レンタルライセンス/レンタルフローティングライセンス
価格は税込表示です
■レンタルライセンス
| 対象製品 | 2ヶ月 | 3ヶ月 | 6ヶ月 |
|---|---|---|---|
| WCOMD Studio | ¥594,000 | ¥699,600 | ¥858,000 |
■レンタルフローティングライセンス
| 対象製品 | 2ヶ月 | 3ヶ月 | 6ヶ月 |
|---|---|---|---|
| WCOMD Studio | ¥990,000 | ¥1,174,800 | ¥1,452,000 |
| 製品名 | アカデミー価格 |
|---|---|
| WCOMD Studio | ¥1,056,000(税抜 ¥960,000) |
バージョンアップ開発履歴
■バージョンアップ、リビジョンアップ(無償保守)の主な内容を一覧にしています。
旧版改訂、リバイバル版リリース時などの場合にご参考ください。
| WCOMD Studio | ||
| バージョン | リリース日 | 主なバージョンアップ内容 |
| 1.2.0 | 18/06/12 |
|
| 1.1.2 | 17/06/26 |
|
| 1.1.1 | 17/02/07 |
|
| 1.1.0 | 17/01/16 |
|
| 1.0.2 | 16/07/11 |
|
| 1.0.1 | 16/05/23 |
|
| 1.00.00 | 16/04/11 |
|
動作環境
| OS | Windows 10 / 11 ※32bit OS、64bit OS のどちらでも動作します。 64bit OSではOSが提供する32bitエミュレーション技術によって動作します。 |
|---|---|
| CPU | Windows 10 インテル® i5 第6世代以上、推奨クアッドコア以上 Windows 11 インテル® i5 第8世代以上、推奨クアッドコア以上 |
| 必要メモリ(OSも含む) | 推奨16GB RAM以上(解析モデルや解析ステップにより異なります) |
| 必要ディスク容量 | インストールには約350MB以上 計算時は数MB~数十GBを必要とします。解析モデルや解析ステップに依存します。 |
| ディスプレイ(画面解像度) | 1280×800以上、色数32bit 画面のプロパティは標準のフォントサイズ、DPI設定は通常のサイズ(96)でご使用下さい。 |
| ファイル出力 | CSV、DXF/DWG |
製品購入/お問い合わせ窓口
■FORUM8 オーダーページで購入
製品購入 - オーダーページ にて、バージョンアップ・新規製品・各種サービスの御見積作成・申込・決済ができます。
クレジット利用や、分割払いシステムでの購入も可能です。
ご質問は、バージョンアップセンタ(vc@forum8.co.jp)までお気軽にお問い合わせ下さい。
| ■ ショッピングサイトで購入 下記のショッピングサイトでの購入も可能です。 |
||
|
|
||
| ■ お問い合わせ | |
| 全国のFORUM8営業所がサポートしています。 >> 営業窓口 購入またはホームページ全般に関するご質問は、forum8@forum8.co.jpまでお気軽にお問い合わせ下さい。 |
|
以下の方法で行えます。
A1~A4やB1~B5等の規格サイズ・ANSIサイズ・建築用サイズに加えて、任意で自由に図面サイズを指定できます。 新規作成や図面追加時の設定で、また設定後もサイズ変更が可能です。
可能です(DWG・DXF:R12~AutoCad 2007形式)。UC-Drawは複数の図面を同時に扱えるため、DWG・DXFファイル出力の際は、図面毎に複数のDWG・DXFファイルに保存します。
可能です。SXF形式(P21・SFC:SXF Ver.2.0~SXF Ver.3.0)に対応しています。
UC-1設計シリーズ製品で保存した図面ファイル(PSX)をUC-Drawで読込み・編集を行うことが可能です。UC-1設計シリーズ製品で保存した図面ファイル(PSX)では、加工図・鉄筋表の関連を保持していますので、加工図を編集した際に鉄筋表にもその修正を反映することが可能です。

LOADING