土木専用2次元・3次元汎用CAD、朱書き機能対応版
初版リリース:2023.04.28
「UC-Draw・3DCAD」は、汎用の作図・編集機能に加え、土木作図コマンドや土木図形生成機能、朱書き機能、3D機能を備える「土木専用の2次元・3次元汎用CAD」製品であり、構造一般図や配筋図を始めとする様々な土木図面を効率よく作成する環境を提供します。
汎用CAD機能に加え、土木専用CADとして、計算機能のある鉄筋表生成機能、ワークシートによる作表機能、ラスターベクタ混在編集が可能なラスター機能、シンボル集、帯表/柱状図作成機能、線形変換機能、任意形RC構造物配筋図など土木汎用CADとして、強力に威力を発揮します。配筋図製品、UC-1設計シリーズと連携し、土木製図をトータルにサポートします。
| UC-Draw Ver.8は、2014年2月12日、OCF検定に合格しました。 (OCF:オープンCADフォーマット評議会 http://www.ocf.or.jp/) ■OCF検定結果 ・申請ソフトウェア: UC-Draw ・バージョン: 8 ・カテゴリー: CAD |
![]() |
効率的な図面作成/柔軟な図面編集
「オプション機能」により生成されたシンボル(図形)を切り貼りして図面を組み立てたり、「配筋図製品やUC-1設計シリーズ製品」により自動生成された図面を読み込み、これに加筆・修正を施すことにより、目的とする構造一般図や配筋図など図面を柔軟かつ効率的に作成できます。
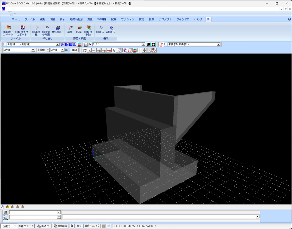
3D機能
本製品では3Dオブジェクト(面、ソリッド、サーフェス)を作図対象に加えています。この対応により、3Dオブジェクトの「作成」「編集」「ファイル入出力」が可能となり、3次元CADとしてもご利用頂けるようになりました。
また、「2Dオブジェクトから3Dオブジェクト」、「3Dオブジェクトから2Dオブジェクト」を作成することが可能です。
・3Dオブジェクトの作成
3Dオブジェクトは「押し出し」「スイープ」等で作成することができます。その場合に使用する「断面」を2Dオブジェクトで作成、または既存の図形から選択後に、「押し出し量」「パス」を指定することで容易に3Dオブジェクトを作成することができます。
・断面図、外形図の作成
3Dオブジェクトから「断面図」「外形図」を作成することができます。「断面図」では「断面の位置」と「視線方向」、「外形図」では「視線方向」を指定することで、2Dの図形を作成することができます。
土木に特化した作図コマンド
土木図面に使用される「寸法線」・「引出線」・「クロソイド曲線」・「標高線」・「省略線」・「勾配線」・「傾斜マーク」等の作図が専用コマンドにより簡単に行えます。
スケールシートによる実寸対応/レイヤのサポート
「UC-Draw」では、「実寸座標系」を使用しますが、この座標系に描画された図形を限られた大きさの用紙上にレイアウトするには縮尺が必要になります。「UC-Draw」では「実寸座標系」に縮尺を持たせ、これを「スケールシート」と呼び、このスケールシートを1図面内に複数持たせることで複数の縮尺が混在した図面を実現します。
データの有効利用(SXF、DXF、DWG、JWC、JWW入出力、SIMA入力、クリップボード入出力)
CADデータ交換標準SXFVer2.0、Ver.3.1形式(レベル2)およびDXF、DWG、JWC、JWW形式の入出力機能をサポートしていますので、作成した図面を他の汎用CADで利用したり、他の汎用CADからのデータを利用することができます。 OLE機能(貼付のみ)にも対応していますのでOLE機能に対応しているソフトから貼り付けたデータの修正も容易に行えます。 クリップボード出力時には、UC-Draw形式、メタファイル形式、ビットマップ形式の3つの形式で出力をサポートしていますので、作成したオブジェクトをクリップボードからデータを取り込める他のアプリケーションで利用することができます。
配筋図作成が容易に行える配筋コマンド
配筋関連(展開図)機能として、1枚の画面で複数の鉄筋が配筋できる機能、加工図・鉄筋表を作図・編集・管理する機能材料連動機能、設計-CAD統合製品で作成した配筋図の鉄筋記号の一括変更が行えます。
本機能を使用することで、UC-1設計シリーズやUC-Drawツールズで作成した配筋図の編集が効率よく行えます。
計測関連
求積図作成のための計算機能対応/円弧上の2点間の距離計測対応しています。
計測結果は、図面上への配置(作図)が可能です。
様々なオプション機能対応
表を簡単に作成するための「作表編」、ビットマップデータを取込み、ラスターシンボルを生成する「ラスター編」、鉄筋表の作成/編集を行う「鉄筋表生成」、寸法入力で図形を生成する「パラメトリックシンボル」、測点などのデ-タを入力することで作成する「帯表生成機能」としてサポート。
電子納品基準への対応
国土交通省「CAD製図基準(案)」、日本道路公団「調査等業務の電子納品要領(案)」、国土交通省港湾局「CAD図面作成要領(案)」、農林水産省農村振興局「電子化データの作成要領(案)」、国土交通省大臣官房官庁営繕部「建築CAD図面作成要領(案)建築編」 への対応として以下の機能をサポートしています。

▲ファイル名設定画面

▲レイヤ設定画面

▲図面チェック
SXFファイルへの対応
SXF Ver2.0仕様(幾何図形)の入出力に加え、SXF Ver3.1仕様(幾何図形+図面管理情報+Area_controlハッチング+属性情報)の入出力機能に対応しています。そのため、幾何図形に加え、Ver3.0仕様で追加された図面管理情報(表題欄情報)や背景色、図形に付加された属性情報の確認・変更・追加が的確に行えます。
道路工事完成コマンド
道路工事完成図等作成要領(案) 平成18年1月 国土交通省
道路基盤データ交換属性セット(案) 平成18年4月 国土交通省
測量コマンド
財団法人日本建設情報総合センターにおいて策定された「拡張DM-SXF変換仕様(案)(H18.6)」に対応した「測量」メニューに対応。
配筋コマンド
元絵となるあらかじめ準備された任意の外形図形に対して配筋図を生成し、その時に算出された鉄筋寸法・本数により加工図・変化表・鉄筋表の各図形を作成します。 また、鉄筋記号・径・寸法・本数のみを入力することにより加工図・鉄筋表のみの図形生成も行えます。豊富な加工形状をサポートし、配筋図生成では、各種基準類に対応した正確な鉄筋長を算出します。特殊処理として、箱抜き処理、補強筋、アンカーボルト穴避け処理をサポートしています。
3D配筋ビューワ
配筋コマンド(展開図-鉄筋、展開図-鉄筋[一括])で3D配筋描画が可能です。視点情報設定画面で、作図しようとしている図面の向き(上面図、側面図、正面図)を選択し、その図面の3次元空間上での位置を入力します。また鉄筋形状設定画面で、直線で作図された鉄筋の始端、終端、およびその間の形状がどのような状態かを入力します。データは、3DS形式、IFC形式、Allplan形式での保存が可能です。
CAD朱書きツール標準搭載
UC-Drawでは、朱書き作図が行える「CAD朱書きツール」の機能を全てサポートしています。
|
●CAD朱書きツール -CADデータの朱書き作図、朱書き情報管理ツール-
UC-1設計シリーズ製品で生成した図面やUC-Drawで作成した図面は、UC-Drawフォーマットで読み込み、朱書き作図が行えます。その他の対象図面として、「SXFファイル」・「DWGファイル」・「DXFファイル」・「JWCファイル」の読み込み、朱書き作図が行えます。また、既存の朱書きファイルを読み込み、作図、修正することが可能です。電子メールに添付し、送信する機能をサポートしており、図面の修正、変更、履歴管理をバックアップするツールです。 |
|
| 簡単な朱書き操作と多くの作図要素をサポートしています。 図面のサムネイル表示、レイアサムネイル表示など閲覧機能が便利です。 様々な計測機能を用いて、図形や図面の各要素の図面情報を取得できます。 朱書き図面をメールに添付してメールソフトを起動する機能をサポートしており、CADデータ交換に大変便利です。 ■朱書きの流れ ![]() ■朱書き作図要素 ・連続線 ・楕円 ・開スプライン ・閉スプライン ・吹出 ・引出 ・寸法 ・横書き文字列 ・縦書き文字列 ・チェックマーク ・付箋紙 ■計測機能 ・2点間距離 ・周長[座標指定] ・周長[要素指定] ・直線情報 ・円・円弧情報 ・2直線間の角度 ・3点間の角度 ・任意点座標 ・面積[多角形] ・面積[単要素] ▲画面サンプル |
鉄筋表生成機能
重量値のまるめ・止め方法などの計算条件、鉄筋表のサイズ・文字サイズ・文字位置などの作図書式の細かな設定が行えます。横計算・小計・集計計算機能も装備しています。
作表機能
ワークシート形式の表入力・編集作業が行え、スピーディに表シンボルの生成が行えます。
ワークシートの枠組みや文字の属性は自由に設定でき、様々な形式の表作成に対応できます。Excelデータのコピー&ペーストもサポートしています。
文字入力では標準の文字に加え、特殊文字として「単位記号」、「ルビ」、「特殊記号」、「仕上げ記号」、「視線」、「丸文字」、「学術記号」の各種文字を作図するための機能が備わっています。また、文字列のセンタリング(縦/横)、右寄せ/左寄せ等の編集が行えます。
ラスターシンボル生成機能
イメージ画像のデータ入出力をサポートしており、ラスターシンボルとしてベクタ混在編集が可能です。また、基本的なペイント系の作図・編集機能により、ラスター自体の編集も行えます。
「輝度調整」機能、スターシンボルの大きさを「DPI値」を使用して設定できる機能を追加 。
パラメトリックシンボル生成機能
上部工 :
橋桁、アーチ橋、トラス橋、補剛桁、PC斜π橋(本線横断図、桁高詳細図、結合部詳細図など含む)
下部工 :
逆T式橋台、重力式橋台、控え壁式橋台、箱式橋台、ラーメン式橋台、梁式橋脚、多柱式橋脚、Y形橋脚、壁式橋脚、ラーメン式橋脚
その他 :
橋面工、杭基礎、支承箱抜図、沓座面詳細図、鋼橋脚用部品、平面線形、縦断線形
プレキャストコンクリートU型側溝、現場打ちコンクリートU型側溝、現場打ち鉄筋コンクリートU型水路、円型水路、プレキャストコンクリートU型縦溝、小段排水溝、仮排水溝、プレキャストコンクリートL型街渠、鉄筋コンクリート組立柵渠、組合せ暗渠ブロック、ロールドガッター、擁壁、BOXカルバート、排水桝、暗渠、集水桝
土留壁(親杭横矢板工法)、締切工(鋼矢板工法)、支保工、部材
▲シンボルパターン
帯表生成機能
杭ピッチや測点などの基本データの入力により、橋梁一般図で使用される帯表を簡単に生成することができます。また、計画高など内部的に計算できる部分については、できるだけ内部生成を行っています。その他、縦断面図の作成を補助する目的として、計画線・地盤線などの補助線もあわせて生成します。作図項目の並べ替え等編集も可能です。また、SIMAデータ(縦断)の読込みにも対応しています。
柱状図生成機能
N値や土質とその深度などの入力により、柱状図を簡単に生成することができます。また、土質パターンは、第1分類9種類、第2分類13種類、第3分類14種類をサポートしています。土質の組み合わせ表示や深度、N値、サンプリング点の表示が可能です。
線形変換機能
線形変換機能では、マウスを主体とした簡単な操作により、シンボル生成機能で作成した「線形シンボル」と「変換したいシンボル」を選択し、変換のための属性を設定するだけで非常に効率的に変換処理を行うことができます。また、約10種類(2種類の基本変換法×5種類の属性+無変換+非表示)の変換方法を組み合せて使用する事により、さまざまな変換処理を施したシンボルが作成できます。平面線形に加わえ、縦断線形変換が行えます。
「UC-Draw」で部品登録した図形であれば変換処理が可能です。また、変換処理したシンボルは、「シンボル集」の各製品と同様にシンボルデータとしてファイルに保存したり、図面に貼り付けることができます。
※ 2021年4月からの消費税総額表示義務化に伴い、価格表記を「税抜」から「税込」へ移行いたします。
本体価格
価格は税込表示です
■本体価格
| 製品名 | 価格 |
|---|---|
| UC-Draw・3DCAD | ¥99,000(税抜¥90,000) |
| UC-Draw(英語版) | ¥314,600(税抜¥286,000) |
■フローティングライセンス価格
本体価格の40%を追加いただくことで、誰でも、どこでも、どのPCでも製品の利用が可能となります。
| 製品名 | 価格 |
|---|---|
| UC-Draw・3DCAD | ¥39,600(税抜¥36,000) |
| UC-Draw(英語版) | ¥125,840(税抜¥114,400) |
サブスクリプションサービス 契約価格
■サポート内容
・バージョンアップ無償提供 ・電話問合せテクニカルサポート
・問合せサポート(電子メール、FAX) ・ダウンロードサービス ・保守情報配信サービス
※ライセンス管理コスト削減、製品ご利用形態ニーズ多様化への対応を充実させることを目的として、従来の保守・サポート形態からより便利な、「サブスクリプションサービス」へ順次移行いたします(2016年4月1日~)。
価格は税込表示です
| 対象製品 | 初年度 | 1年 |
|---|---|---|
| UC-Draw・3DCAD サブスクリプション | 無償 | ¥39,600(税抜¥36,000) |
| サブスクリプション(UC-Draw(英語版)) | ¥125,840(税抜¥114,400) | |
| UC-Draw・3DCAD サブスクリプションフローティング | ¥55,440(税抜¥50,400) | |
| サブスクリプション(UC-Draw(英語版) フローティング) | ¥176,176(税抜¥160,160) |
フォーラムエイト・ポイント・バンク(FPB) 交換ポイント
「フォーラムエイト・ポイント・バンク(FPB)」は、ご購入時に購入金額に応じたポイントを登録ユーザ情報のポイントバンクに加算し、次回以降の購入時にポイントに応じた割引または、随時特別景品に交換するユーザ向けの優待サービスです。
| 製品名 | 交換ポイント数 |
|---|---|
| UC-Draw・3DCAD | 54,000ポイント |
■レンタルライセンス:短期間での利用により、低廉な価格でのライセンス利用が可能
■レンタルフローティングライセンス:ライセンスの認証をWeb経由で受ければ、誰でも、どこでも、どのPCでも製品の利用が可能
■レンタルアクセス:既に購入済みの製品の利用ライセンス数を増やす事が可能です。事前契約により、レンタルライセンス期間(1ヵ月~3ヵ月)の単位で自動的にライセンスが付与されます。利用実績に応じて後日請求いたします。事前申込価格として、レンタルライセンス価格の15%引きとなります。ユーザ情報ページにてお申込みいただけます。
※サービス強化、利便性向上を図る目的で「レンタルライセンス/レンタルフローティングライセンス」を2007年9月3日より提供を開始しました。
※レンタルライセンス/レンタルフローティングライセンス開始後の期間変更は出来ません。期間延長の場合は再申込となります。
レンタルライセンス/レンタルフローティングライセンス
価格は税込表示です
■レンタルライセンス
| 対象製品 | 2ヶ月 | 3ヶ月 | 6ヶ月 |
|---|---|---|---|
| UC-Draw・3DCAD | ¥50,490 | ¥59,400 | ¥73,260 |
| UC-Draw(英語版) | ¥141,570 | ¥166,738 | ¥204,490 |
■レンタルフローティングライセンス
| 対象製品 | 2ヶ月 | 3ヶ月 | 6ヶ月 |
|---|---|---|---|
| UC-Draw・3DCAD | ¥85,140 | ¥100,980 | ¥124,740 |
| UC-Draw(英語版) | ¥235,950 | ¥279,994 | ¥346,060 |
| 製品名 | アカデミー価格 |
|---|---|
| UC-Draw・3DCAD | ¥79,200(税抜¥72,000) |
| UC-Draw(英語版) | ¥251,680(税抜¥228,800) |
バージョンアップ開発履歴
■バージョンアップ、リビジョンアップ(無償保守)の主な内容を一覧にしています。
旧版改訂、リバイバル版リリース時などの場合にご参考ください。
| UC-Draw・3DCAD | ||
| バージョン | リリース日 | 主なバージョンアップ内容 |
| 1.0.0 | 23/04/28 |
|
動作環境
| OS | Windows 10 / 11 |
|---|---|
| CPU | Intel Coreシリーズおよび完全互換のあるCPU |
| 必要メモリ(OSも含む) | OSのシステム要件を満たし、問題なく動作する環境 |
| 必要ディスク容量 | 約500MB以上 (インストール時及び実行時含む) |
| ディスプレイ(画面解像度) | 1024×768以上 |
| 入力データ拡張子 | PSX、SFC、P21、DXF、DWG、JWW、JWC、SDF、HDF、PSR、RDF <旧データ>PSG、DPSG、PSD、CAD、DSDF、DHDF、DPSR |
| ファイル出力 | PSX、SFC、P21、DXF、DWG、JWW、JWC、SDF、HDF、PSR、RDF |
製品購入/お問い合わせ窓口
■FORUM8 オーダーページで購入
製品購入 - オーダーページ にて、バージョンアップ・新規製品・各種サービスの御見積作成・申込・決済ができます。
クレジット利用や、分割払いシステムでの購入も可能です。
ご質問は、バージョンアップセンタ(vc@forum8.co.jp)までお気軽にお問い合わせ下さい。
以下の方法で行えます。
A1~A4やB1~B5等の規格サイズ・ANSIサイズ・建築用サイズに加えて、任意で自由に図面サイズを指定できます。 新規作成や図面追加時の設定で、また設定後もサイズ変更が可能です。
可能です(DWG・DXF:R12~AutoCad 2007形式)。UC-Drawは複数の図面を同時に扱えるため、DWG・DXFファイル出力の際は、図面毎に複数のDWG・DXFファイルに保存します。
可能です。SXF形式(P21・SFC:SXF Ver.2.0~SXF Ver.3.0)に対応しています。
UC-1設計シリーズ製品で保存した図面ファイル(PSX)をUC-Drawで読込み・編集を行うことが可能です。UC-1設計シリーズ製品で保存した図面ファイル(PSX)では、加工図・鉄筋表の関連を保持していますので、加工図を編集した際に鉄筋表にもその修正を反映することが可能です。

LOADING