| はじめに
建設ITジャーナリストの家入龍太です。国土交通省が推進する「i-Construction」施策などの影響により、建物や土木構造物を3次元モデルで設計するBIM(ビルディング・インフォメーション・モデリング)やCIM(コンストラクション・インフォメーション・モデリング)を導入する建築設計事務所や建設コンサルタント、建設会社などが増えてきました。
| また、一昔前に比べるとパソコンのメモリーや計算速度も飛躍的に伸びてきました。これらの影響は、構造解析の世界もじわじわと変革を及ぼしつつあります。 例えば、これまで鉄骨や橋桁などを梁や柱、トラス部材などのような太さを無視したシンプルなビーム要素として扱う方法が一般的でした。荷重に対して各要素に発生する軸力や曲げモーメント、せん断力を求め、部材の断面の大きさによって応力度を算出する方法で、手計算や電卓によって構造解析をしていた時代には、当たり前の方法でした。
しかし、最近は部材の溶接部やボルト接合部周辺の応力、部材内部の応力分布などを求めるため、部材の「厚さ」や「太さ」までも再現した2D、3Dの有限要素法(FEM)モデルを作り、パソコンで解くことも可能になってきました。フォーラムエイトの総合有限要素解析システム「FEMLEEG(フェムリーグ)」は、こうした複雑な計算を、スピーディーに行えるソフトウェアです。
FEM解析とは、構造物の内部を細かい要素に分割し、各要素を節点でつなぎます。そして節点の変位や回転角を未知数とする数千〜数万という巨大な連立方程式を解く方法です。手計算の時代には考えられなかったコンピューターならではの解法と言えるでしょう。
|
|
|
▲コンクリートが充てんされた門形鋼製橋脚に
支えられた波形鋼板ウェブ橋のような複雑な
構造も手軽に解析できる |
|
製品概要・特長
一言でFEMLEEGの特長を表すと、「どんな形をした構造物でも手軽に弾性解析し、結果をビジュアルに表示してくれるソフト」ということです。
まずFEM解析で大変なのは、解析する構造物や空間を「メッシュ」という細かい要素に分割し、それぞれがつながる節点に番号を振ったり、変位などを表す変数を設定したりする必要があることです。また、構造物にかかる静的・動的な荷重や温度分布などの荷重条件、支持条件などを考慮して、各メッシュや節点の境界条件を設定していく膨大な作業もあります。
FEMLEEGにはこの作業を自動化してくれるプリプロセッサ「FEMIS」が標準で付属しています。構造物の外形をもとに、縦横方向に分割数を与えたり、他のBIM/CIMソフトで作った3Dモデルを読み込んだりするだけで、自動的にメッシュに分割してくれるのです。
 |
 |
| ▲FEMLEEGのシステム構成図 |
▲2次元メッシュの自動分割機能 |
さらに荷重条件や拘束条件、物性条件などを反映した数千〜数万行に及ぶ連立方程式をあっという間に作ってくれるのです。
そして、この巨大な連立方程式を解くのは、線形構造解析ソルバー「LISA」の役割です。従来の構造解析ソフトの出力は、各接点の変位や応力度などを一覧表形式で出力していましたが、FEMLEEGに搭載されたポストプロセッサ「FEMOS」により、2D、3Dのモデル上に変位や応力などの分布をグラフィカルに表示できるのです。もちろん、グラフや数値のリストなどをExcelなどのソフトで自由自在に加工し、見やすく表現することができます。そのため計算書や報告書の作成にも手間がかかりません。
|
体験内容
6月5日、フォーラムエイトの札幌、東京、大阪、福岡の各オフィスで「熱応力・ソリッドFEM解析セミナー」が開催されました。講師を務めたのは、フォーラムエイト大阪支社の柳さんと後藤さんです。解説の映像やパソコンのモニター画面は大阪から、テレビ会議システムを通じて各地に配信されました。私は東京で聴講していましたが、まるで目の前で講師が説明しているように、リアルでわかりやすかったのにはビックリです。
今回は有料セミナーとして、午前9時半から午後4時半まで途中、昼休みをはさんで行われました。全体の流れは、最初の1時間ほどで、FEMLEEGの機能やモデル要素などについて説明を行い、続いて30分で基本的な操作の解説。その後の約4時間は、本格的なPC箱桁上部工モデルを作り、様々な荷重に対する変位や応力の解析と、結果をわかりやすく表示するという課題を行いました。
|
|
 |
▲6月5日に開催された「熱応力・ソリッドFEM解析体験セミナー」
大阪会場からテレビ会議システムを使って講習した |
|
製品紹介では、FEMLEEGのシステム構成や、特徴的な解析機能についての説明が行われました。「設計者が手軽に、現場でも解析が行えるコンセプトで開発された」というように、構造物を設計する際に、通常必要な荷重に対する解析は十分行える機能が付いています。
|
●FEMLEEGで行える解析 |
|
●FEMLEEGで使える要素タイプ |
|
|
【構造解析】
・静弾性解析
・固有振動解析(フリーボディ解析機能)
・応答スペクトル解析(最大応答解析)
・時刻歴応答解析 ・座屈解析
・NO TENSION解析
・CAP(Cut and Paste)解析
【伝熱解析】
・定常熱伝導解析 ・非定常熱伝導解析
・伝熱・熱応力連動解析
|
【1次元】
・ビーム ・トラス ・スプリング
・リンク ・埋め込みトラス
【2次元】
・平面応力・ひずみ
・プレート/シェル
・軸対照
【3次元】
・ソリッド(4面体、5面体、6面体)
|
|
|
FEMLEEGの特徴的な機能の一つに「NO TENSION解析」というものがあります。例えば、基礎の上に置かれているだけの配管や、H形鋼がボルトで固定されているような場合、上からの荷重がかかっている時は配管やH形鋼と支承が一体となって動き、力も伝わります。しかし、配管やH形鋼が浮き上がろうとするときは、ボルト以外の部分では力は伝わりません。
この現象をFEMのモデルで再現しようとすると、配管やH形鋼が下向きに変位するときだけ基礎で拘束され、上向きに変位仕様とするときは、節点をはく離状態にする必要があります。「NO
TENSION解析」は、このように圧縮力だけが作用し、引っ張り力が作用しないような構造を解析する機能です。
もう一つ、特徴的なモデリング機能として、「CAP解析(カットアンドペースト解析)」というものがあります。複雑な3Dモデルを作るときに便利な機能で、円筒や押し出し形状などの部品を立体的に“コピペ”して組み立てるものです。接合部分周辺の応力には問題がない場合は、この機能を使うことでメッシュ作成の苦労が軽減できます。
モデルの作成に使える要素には、1次元のものではトラスやスプリング、埋め込み鉄筋、2次元では平面応力や平面ひずみ、シェル、積層板、3次元ではソリッドといった様々な要素が用意されています。
特殊な要素として、剛体として見なす部分に使う「タイイング機能」という特殊結合要素があります。ラーメン構造の隅角部や箱ゲタの隅など、変形せず相対変位をしない部分を表現するのに使います。
FEMLEEGでは外力による構造解析だけでなく、伝熱解析まで行えるのが大きな特徴です。例えば、構造物内の定常/非定常の温度分布を熱伝導解析で求め、その結果を温度荷重して構造物に入力し、伝熱・熱応力連動解析を行うこともできます。
|
|
 |
▲NO TENSION解析機能による応力解析結果。
H形鋼が上向きに動こうとするときは、ボルトの部分だけが
拘束される現象が再現できる |
 |
| ▲CAP解析で作成した複雑な3Dモデルの例 |
|
続いて基本操作の解説です。ここでは主として画面の拡大・縮小や、視点の移動など、モデリングを行う際に自由自在にスピーディーに3次元空間の見方を変える方法について学びました。
 |
 |
| ▲タイイング機能のイメージ |
▲視点移動や拡大・縮小などのメニューがまとめられた
ツールボックス |
製品紹介に続いて、行われた実習では、約4時間にわたって構造物のモデリングと応力解析をみっちり行いました。モデルとなった橋梁は全長162mで2基の橋脚からなる「PC箱桁橋」です。
実習では橋脚付近の橋桁の変位や応力を解析しますが、左右対称の構造となっているため、橋軸方向に沿って切断した半分をモデル化しました。
 |
 |
 |
▲モデルとなったPC箱桁橋の側面図(上)
橋脚上部の橋桁断面図(下) |
▲作成した3Dモデル。左右対称の構造を考慮
して橋軸方向に沿って半分に切断した部分を
モデル化した |
2次元CADで作図した橋桁断面図を「IMPORT」機能でFEMLEEGに読み込み、節点を設定していきます。そして節点間を4角形ブロックで分割することで、橋桁上と橋端部の橋桁断面をメッシュ分割していきます。
これらの橋桁断面を実際の間隔に合わせて向かい合わせ、その間を「面と面の結合によるメッシュ分割」の方法を駆使しして、つなぎ、3次元メッシュに分割された橋桁の3Dモデルを作っていきます。
 |
 |
 |
▲FEMLEEGに読み込んだ2Dの断面図
に節点を設置していく |
▲橋桁断面を細かくメッシュで分割 |
▲両端にメッシュ分割された断面図を置き、
その間を「面と面の結合によるメッシュ分割」で
3次元メッシュに分割する |
続いて橋脚やフーチング部のモデリングとメッシュ分割の後、部材の物性値の設定や拘束条件、自重の設定を行い、さらに橋桁内のPCケーブルにプレストレスを導入しました。このほか、熱応力による影響を解析するため、伝熱条件や温度の設定も行いました。こうした実物同様の細かい荷重設定を直感的に行えるのが、FEMLEEGの使いやすいところですね。
計算の準備が整ったところで、ソルバーの「LISA」を実行しました。総節点数は約6万8000点にも上る計算です。自由度はその6倍と考えると約40万自由度にもなります。これだけの計算をパソコンで、1分ちょっとの間に行えるとは、一昔前のコンピューター事情では考えられませんね。
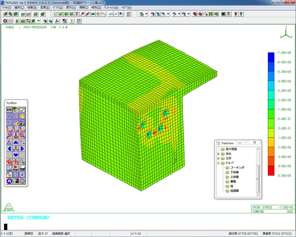
その後、解析された変位や応力度を、ポストプロセッサーの「FEMOS」を使ってグラフィカル表示しました。橋桁のコンクリート内部まで、細かく応力分布が見えるのは、従来の梁と質点からなる「串団子モデル」の解析では得られないものです。
 |
 |
▲ポストプロセッサー「FEMOS」を使って
可視化した橋桁の変位 |
▲応力の大きさを色の濃淡分布で表した図 |
 |
 |
| ▲橋桁内部の最大主応力図 |
▲伝熱解析による温度分布 |
|
イエイリコメントと提案
このコーナーでFEMLEEGを取り上げるのは、2014年10月に発行された「Up&Coming第107号」に続き、2回目となります。
当時の記事を振りかえってみると、「製品の今後の展望」として、「構造物の3Dモデルをもとに様々な解析を手軽に行う“万能解析ツール”としてBIM/CIMソフトのアドオンソフト化するという展開もありそうです」と書きました。
最新版のFEMLEEG Ver.9では、まさにその路線に合った機能として「3次元オートメッシュ機能」が搭載されたのです。2Dの平面で囲まれたオブジェクトを、内部も含めて三角形要素(4面体)のメッシュに分割されたソリッドモデルに変換してくれるものです。
この機能が搭載されたおかげで、BIM/CIMソフトで設計された立体トラスの部材接合部やコンクリートダム堤体、現場打ちコンクリート杭などの内部に発生する応力などを解析する際、モデリングに悩む必要がありません。構造物の3Dモデルを読み込んで手軽に応力解析できるので、設計者は強度などを確認しながら、設計を改良していけます。これは画期的ですね。
|
|
 |
▲読み込んだ3Dモデルを自動的にメッシュ分割
する「3次元オートメッシュ機能」 |
|
|