| はじめに
建設ITジャーナリストの家入です。2018年にフォーラムエイトの製品ラインアップに加わった統合型3Dコンテンツ制作ソフト「Shade3D」は、1986年に製品化された歴史あるソフトで、モデリングからレンダリング、アニメーション、さらには3Dプリンターによる造形までを、このソフト1本で行えます。
そのため、メガネやイスなどのプロダクトデザインから、建物のCGパースやインテリアデザインなどの建築設計、さらには街並みなどの景観デザインまで、幅広い分野で使われています。
Shade3Dについては、Up & Coming の2019年1月号のこのコーナーでも取り上げ、主として単体のソフトでどのような活用ができるのかを紹介しました。今回はフォーラムエイトの様々な土木設計用ソフトや、リアルタイムVR(バーチャルリアリティー)システム「UC-win/Road」などと、3ds形式によるデータ交換によって連携することにより、さらなる“相乗効果”を発揮できることが、セミナーのテーマになっています。
製品概要・特長
Shade3Dは2018年11月に発売された「Ver.19」から高精度の3次元CADとしての機能を搭載し、CG(コンピューターグラフィックス)だけでなく、技術者が使う設計ツールとしての側面も加わりました。
3次元CADの機能としては、部材の精密な位置合わせを行う「アセンブリ機能」や、部材同士の「干渉チェック機能」、オブジェクトの面積や体積、重心などを求める「測定機能」などがあります。その一方で本格的なCG機能も備えており、プロのプレゼンテーションに使える品質です。
最新版の「Ver.20」ではCG初心者向けの「Basic」が1万9800円(サブスクリプション1年目の価格。税別)、モノづくりで精度を追求する人向けの「Standard」が4万8000円(同)、そしてプレゼン品質のCG向けの「Professional」が9万8000円(同)と手軽な価格で使えます。それぞれ、2年目以降は半額以下で使えるので、長く使うほどお得になっています。
もともと、製造業でのデザイン業務で使われてきたソフトなので、STEPやIGES形式による機械系CADシステムとのデータ交換も可能です。
|
最近の建築・土木界ではBIM(ビルディング・インフォメーション・モデリング)やCIM(コンストラクション・インフォメーション・モデリング)のソフトが普及していますが、STEPやIGESなどのデータを読み書きできるソフトはほとんどありません。しかし、部材を工場生産したり、ネット上での部材外注サービスなどを使ったりするときには、STEPやIGESなど機械系CADソフトのデータが必要となります。
今後、建設業のプレハブ化や工場での機械加工は増える一方ですので、Shade3DはBIM/CIMモデルと機械系CADとのデータ連携を図る上でも重要なソフトになってくるでしょう。
Shade3Dの高精度な3Dモデルの活用範囲をさらに広げるのが、土木設計ソフト「UC-1シリーズ」やVRシステム「UC-win/Road」との連携です。UC-1で設計した構造物の3Dモデルに、Shade3Dで細かい設備を付け加えることができます。また、Shade3Dで作った高品質な3DモデルをUC-win/Roadに読み込むことで、構造物の一部やVR空間を走る車両として幅広い活用が行えます。
|
|
|
▲Shade3Dで作った3DモデルをUC-win/RoadのVR空間に
読み込んで活用した例 |
|
逆にUC-win/Roadの地形や構造物をShade3Dに読み込んで材質設定やレンダリングを行うことで、フォトリアルな質感の本格的CGが作れます。
|
 |
| ▲UC-win/Roadで作成したVR作品 |
▲Shade3Dに読み込み、高画質レンダリングを行った例 |
フォーラムエイトのソフト製品群の強みは、自社開発によってソフト間のデータ連携性を強化できることです。他社から買収したソフトも例外ではありません。
下の図を見ると、既にShade3DもUC-win/RoadやVR-CloudとFBX形式や3DS形式で連携する体制に組み込まれていることがわかります。あまりにもデータ連携の方法が多彩なので、下図には描ききれていませんがさらにUC-1設計シリーズとも3DS形式によってデータ交換が可能になっています。
フォーラムエイト製品のデータ互換性は、もはや2次元の図で表現するのには限界に達してきた感もありますね。
 |
| ▲フォーラムエイト製品群のデータ交換性を表した図。Shade3Dも既にこの中に組み込まれている |
体験内容
|
6月3日の午後1時半から4時半まで、Zoomによるオンラインセミナー形式で「Shade3D-VR活用体験セミナー」が開催されました。講師を務めたのは、フォーラムエイト大阪支社VRサポートグループの津ひろゆきさんです。
「Shade3D-VR活用体験セミナー」という名の通り、セミナーの内容はShade3DとUC-1シリーズの設計ソフトやUC-win/Roadとの連携にフォーカスを当てた内容です。
当日のスケジュールは、冒頭の30分でShade3DやUC-win/Roadの概要や機能説明を行いました。続いてShade3Dを立ち上げて、UC-1シリーズの設計ソフトからShade3Dへのモデル読み込みまで進み10分間の休憩。その後、Shade3Dでのモデル編集と出力を行い、休憩。最後に3D・VRでのモデル読み込みや機能説明という流れです。
|
|
 |
▲6月3日にWEB会議システムでオンライン開催された「Shade3D-VR活用体験
セミナー」を受講中の筆者の机 |
|
Shade3Dの基本的なモデリング操作については、前回のセミナーを報告したUp & Coming 2019年1月号とほぼ同じです。今回のVRセミナーの特徴は、他のソフトとShade3Dの連携にありますので、そこにフォーカスしてご紹介しましょう。
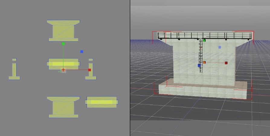
まずはUC-1設計ソフトシリーズとShade3Dの連携です。フォーラムエイトの同シリーズの“定番ソフト”に「橋脚の設計・3D配筋」があります。道路の高架橋などで使われるT字形橋脚を、配筋モデル付きで自動設計するソフトです。BIM/CIMソフトでこれだけの3Dモデルを手作業で作成するのは大変ですが、このソフトを使えば設計条件に従って橋脚本体のコンクリート構造物を精密な配筋付きで、自動的に3Dモデル化してくれるのがすばらしいところです。
ただ、自動設計されるのは構造物の本体だけで、現場の条件によって設計されるその他の付属構造物までは付いていません。こうした細かな付属構造物をShade3Dで追加モデリングすることで、よりリアルな3Dモデルにしようというのです。
まずは、「橋脚の設計・3D配筋」から橋脚のモデルを「3DS形式」で保存します。今度はShade3Dを立ち上げで、この3DS形式のデータをインポートします。これでShade3D上に先ほどの橋脚が読み込まれました。
今回のセミナーでは、この橋脚に点検作業員の通路となる検査路を追加しました。通路と手すり、はしごからなる簡単な付帯構造物ですので、Shade3Dの基本的な機能を使えばモデリングは簡単です。しかし、今回はセミナーの時間も限られていますので、既に作成済みの検査路をパーツとして読み込み、橋脚の3Dモデルに取り付けました。
今度は橋脚がVR空間でリアルに見えるようにするため、橋脚全体にコンクリートのテクスチャーを張り付けました。
|
 |
▲「橋脚の設計・3D配筋」によって自動作成された
橋脚の3Dモデル |
▲コンクリートのテクスチャーを張り付けた橋脚の3Dモデル |
ここまで作業が進んだら、再び3DS形式でデータを保存し、次はリアルタイムVRシステム「UC-win/Road」にこの橋脚を読み込みます。UC-win/Roadには既に「橋脚のない橋」が用意されており、先ほど作った橋脚の3Dモデルを読み込んで配置していきます。
 |
| ▲コンクリートのテクスチャーを張り付けた橋脚の3Dモデル |
まずUC-win/Roadで先ほどの橋脚の3DS形式データを読み込み、「道路付属物」の3D部品として登録しておきます。そして橋脚を配置する道路名や配置数、位置などを画面で指定して「確定」ボタンをクリックすると、先ほどの橋桁下に配置されました。
|
 |
▲「橋脚の設計・3D配筋」によって自動作成された
橋脚の3Dモデル |
▲コンクリートのテクスチャーを張り付けた橋脚の3Dモデル |
VRシステム「UC-win/Road」の強みはなんと言っても動きを伴ったリアルな体験ができることです。先ほどShade3Dで取り付けた検査路の上を「歩行シミュレーション」で歩いてみると、もはや3Dパーツではなく、実際の橋脚を点検して回っているような錯覚に陥ってしまいました。
|
▲UC-win/Road上に読み込んだ橋脚の検査路は歩行シミュレーションによって
よりリアルに感じられた |
最後に、UC-win/Roadの地形や橋などを1つにまとめて3DS形式で書き出し、再度、Shade3Dに読み込むという逆方向のデータ連携を行いました。Shade3Dに読み込んだ直後は「シェーディング+ワイヤーフレーム」モードになっていましたので、三角形のメッシュの集合体のような感じでした。
しかし「プレビューレンダリング」モードに切り替えると、影付きのリアルな橋や川が表れました。
|
 |
▲Shade3Dに読み込んだ橋や地形のモデル。
シェーディング+ワイヤーフレームモード |
▲「プレビューレンダリング」モードに切り替えると、ぐっとリアルな
風景になった |
ここからShade3Dのリアルなレンダリング機能を使って、より高品質のCGに仕上げていきます。光源の設定を明るくし、川の表面には、水面らしいマテリアルに変更しました。そしてレンダリングを開始すると、ぐっとフォトリアルなCGができあがりました。
|
 |
| ▲川の表面には水面らしいマテリアルを設定 |
 |
▲「プレビューレンダリング」モードに切り替えると、ぐっとリアルな
風景になった |
イエイリコメントと提案
今回のセミナーの特徴は、なんと言ってもフォーラムエイト製品同士のデータ交換を何度も行い、その完成度の高さを実証したことにあると思いました。データ交換用に「3DS形式」を使っていることも、ユニークです。
建設業と製造業では、3次元CADのデータ形式が大きく異なり、工場での機械加工やプレハブ化には、双方の3次元CADデータをスムーズに交換する必要性が今後、ますます高まってくると思われます。
その点、3DS形式は建設業でもよく使われており、製造業でのインダストリアルデザインで使われてきたShade3Dのようなソフトともデータ互換性がよいので、両業界の橋渡しとなるデータ形式として今後、ますます活用が進んでくるかもしれません。
フォーラムエイトの製品群でも、既に3DSに対応できるソフトが多くありますので、この流れを先取りしていると言えるでしょう。
|